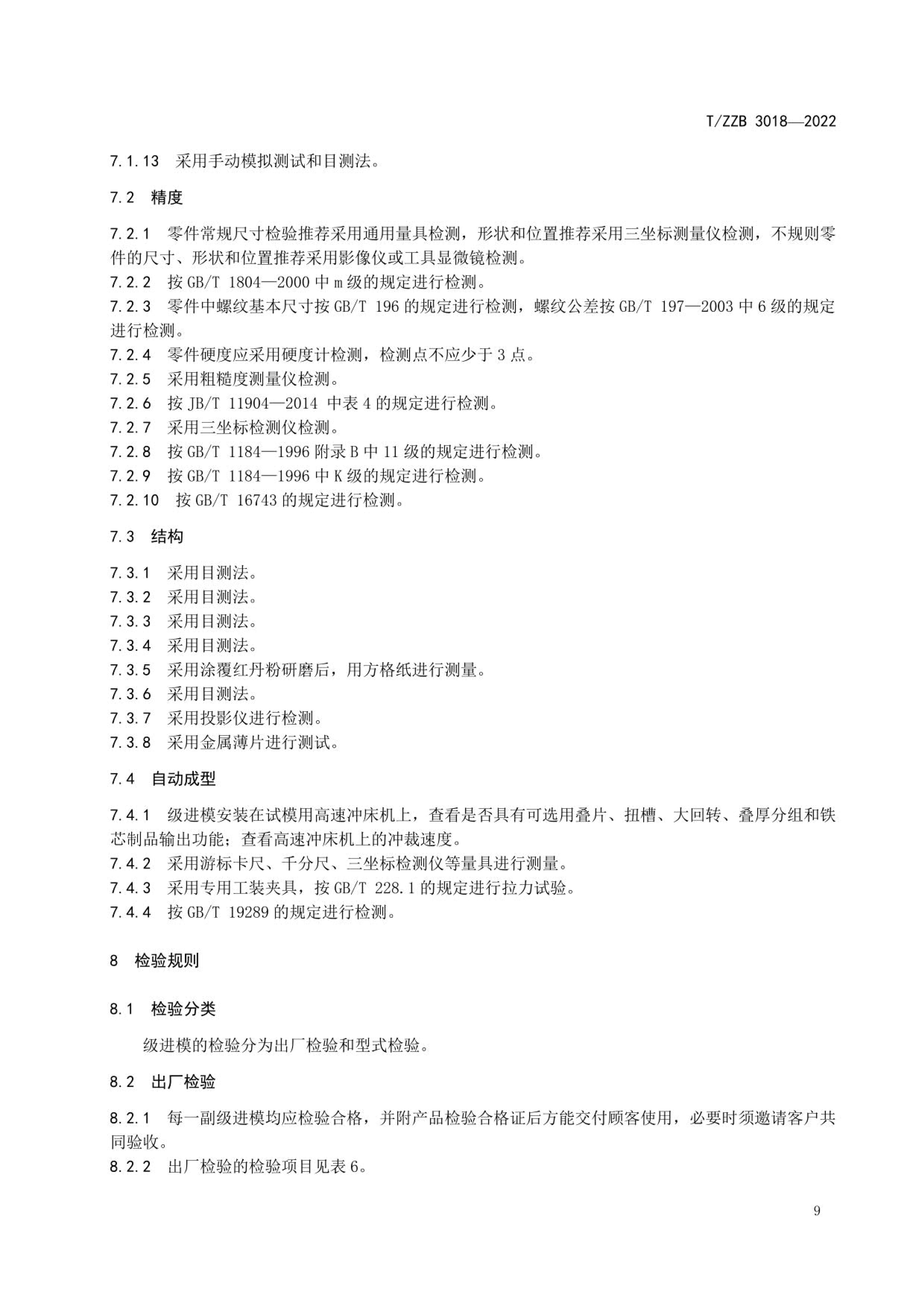
西班牙| 俄罗斯| English| 中文
关于火博竞体
关于火博竞体

ABOUT US

火博(中国)> 关于火博竞体> 资讯报道

火博竞体模具起草的《电机铁芯级进模》标准(T/ZZB 3018—2022)正式发布

标准详细信息
标准状态:现行
标准编号:T/ZZB 3018—2022
中文标题:电机铁芯级进模
英文标题 :Progressive dies for motor cores
国际标准分类号:25.120.30 模制设备和铸造设备
中国标准分类号:J46
国民经济分类:C352 化工、木材、非金属加工专用设备制造
发布日期:2022年12月15日
实施日期:2022年12月31日
起草人:本文件主要起草人:宋红杰、 王海生、倪俊锋、周科杰、 鲁文其、 罗杰、 张晓斌、 阮建国、沈建新、赵舒炯、黄炳、 史庭庚、 袁科锋。
起草单位 :本文件由浙江省机电产品质量检测所有限公司牵头组织制定。
本文件主要起草单位:火博竞体。
本文件参与起草单位:浙江省机电产品质量检测所有限公司、浙江大学电气工程学院、余姚远中冲件有限公司、宁波中大力德智能传动股份有限公司、 浙江理工大学、 浙江国丰集团有限公司、 浙江省电机标准化技术委员会、浙江省机电设计研究院有限公司。
范围   
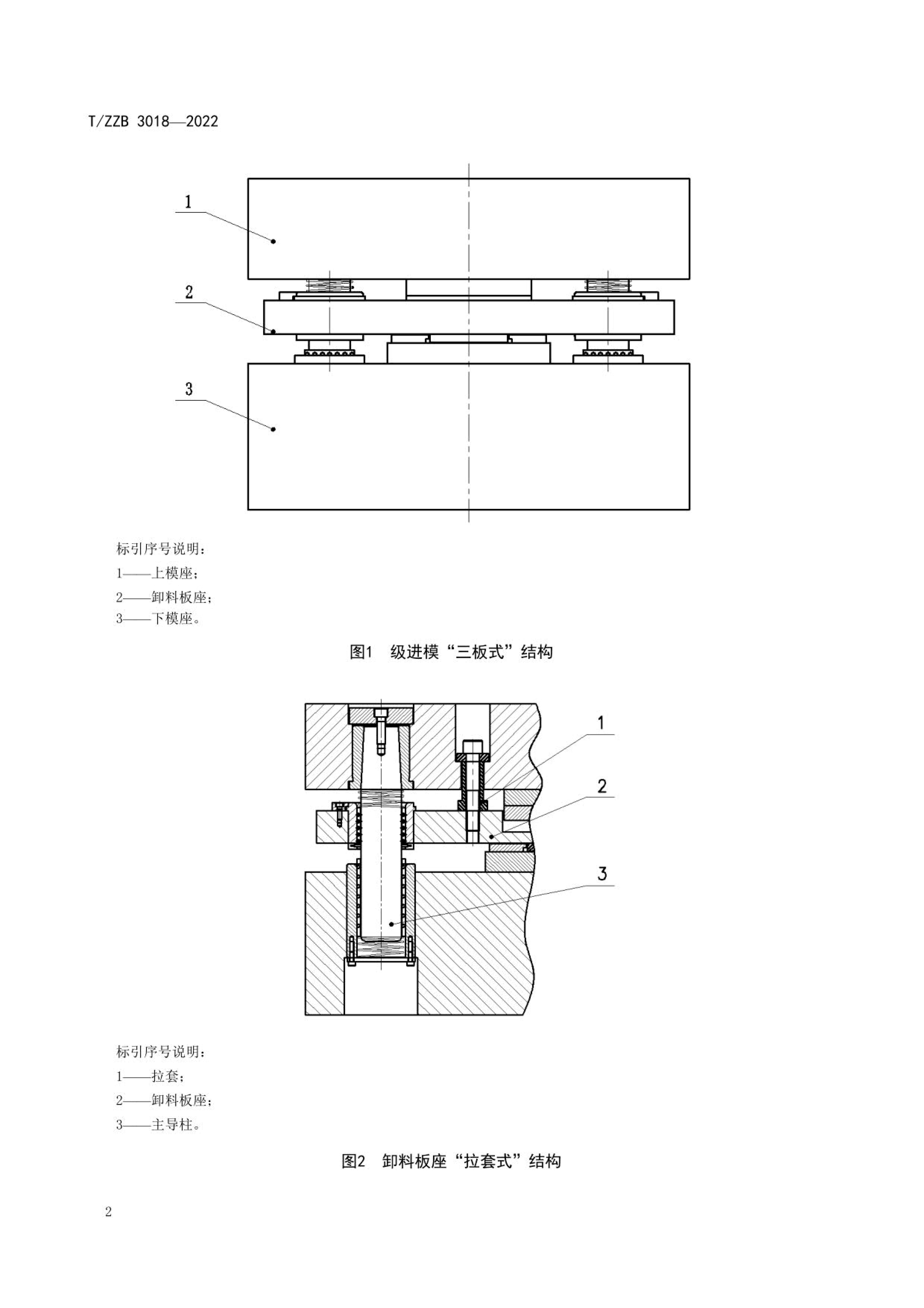
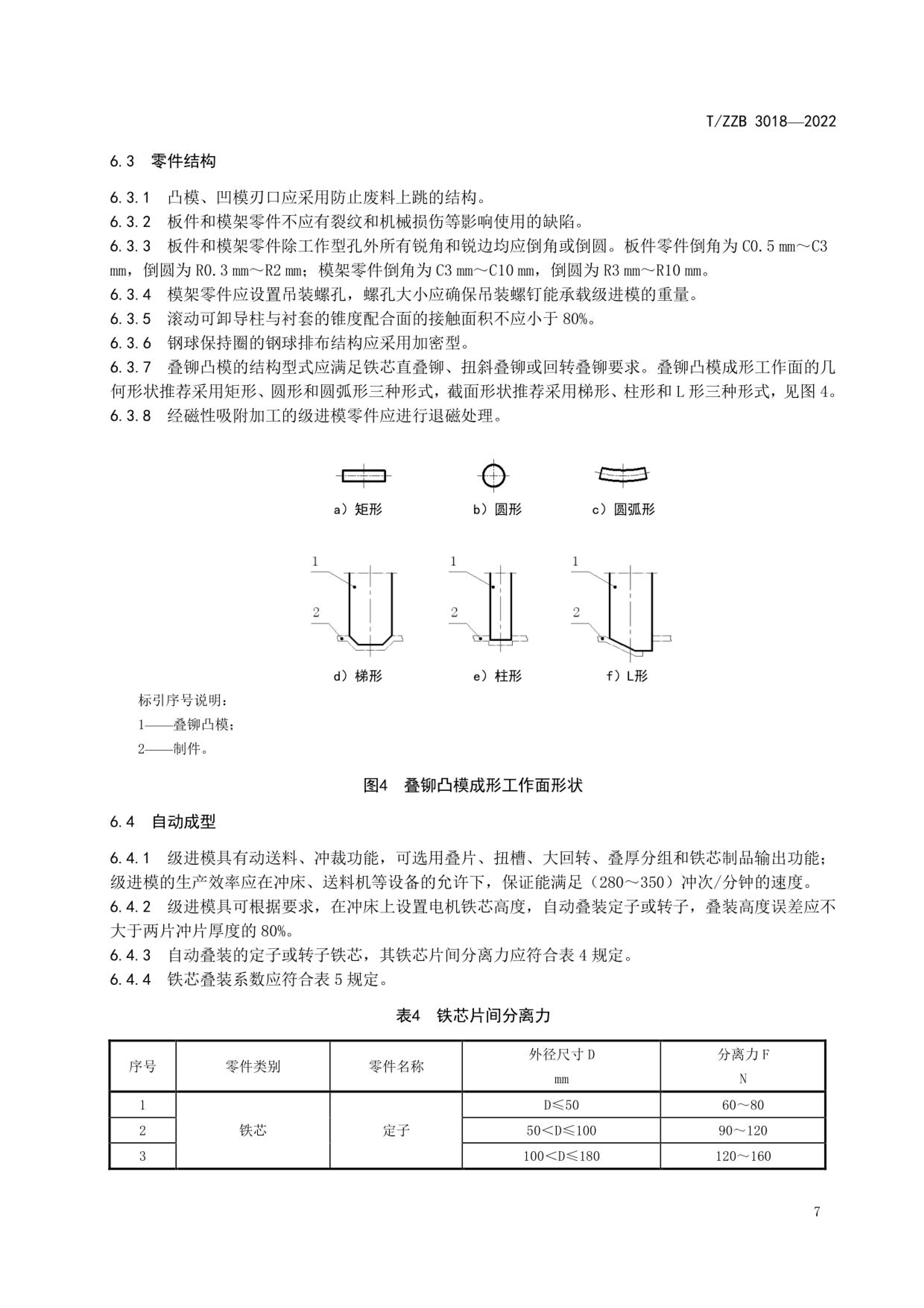
主要技术内容:本文件规定了电机铁芯级进模的结构型式、基本要求、技术要求、检验方法、检验规则、标志、包装和运输及质量承诺。本文件适用于家用电器电机、工业电机、汽车电机、电动工具电机和发电机等冲片加工的电机铁芯级进模(以下简称级进模)。






15888583286
在线留言
地图
回到顶部